今年以来6G多次被提及。就在前不久,工信部部长金壮龙在第31届中国国际信息通信展览会开幕论坛上表示,将前瞻布局下一代互联网等前沿领域,全面推进6G技术研发。

日前,工信部又发布了新版《中华人民共和国无线电频率划分规定》,将于7月1日起正式施行。那此次新规定中有何变化?新规的实施会对行业有何影响?哪些概念股有望受益?
工信部率先在全球划分6G频道
在本次《划分规定》修订中,工业和信息化部率先在全球将6425-7125MHz全部或部分频段划分用于IMT(国际移动通信,含5G/6G)系统,意味着这些频段将被用于未来的5G和6G网络,可谓是里程碑的事件。
目前我国5G网络频段主要在6GHz以内,主要是700M(广电)、2.6G(移动)、3.4G(电信)、3.5G(联通)、4.9G(移动),这些频段具有更高的频率、更大的带宽和更低的时延,因此更适用于通用型的应用。
而6GHz的高频段提供了更高的带宽和更大的传输能力,高度适配于工业互联网、自动驾驶等特定行业应用。如在工业自动化、智能交通、远程医疗等领域,可以支持实时的数据交互和控制,从而提高生产效率和服务质量。
更值得一提的是,中频段的6GHz频段(5925~7125MHz),既有着低频段的覆盖优势,也拥有高频段的容量优势,并且还能大幅节约建网成本,特别适合 5G 或未来 6G 系统部署,同时可以发挥现有中频段 5G 全球产业的优势。
如今国家以法规形式将6425-7125MHz全部或部分频段划分用于IMT(含5G/6G)系统,为5G/6G这两种无线通信技术提供了一个稳定、连续且高质量的信号传输环境,有利于推动其顺利发展和应用。
同时,这一政策风向不但决定了我国6G的研发进程,也算是给国内、国际的通信行业相关参与方做了一个技术指引。
随着全球移动通信技术的不断发展,频谱资源的分配和利用已经成为各国之间竞争的重要领域之一。国家通过合理规划和利用频谱资源,可以鼓励更多的企业和研究机构投入到5G/6G技术的研发工作中,可以提高我国在全球通信产业中的影响力和竞争力。
总之,我国以法规形式将6425-7125MHz频段划分用于IMT(含5G/6G)系统是一项具有战略意义的决策,将为我国的无线通信技术和产业发展带来深远的影响,并有望在全球范围内产生积极的示范效应。
6G技术仍待进一步突破
作为5G的下一代通信技术,6G被视为移动产业的“万亿美元机遇”,是通信市场近几年关注的焦点。其中一项重要特点很可能是通过技术手段将性能提升10倍以上,大幅降低传输成本,从而推动新设备的大规模部署。
虽然一些国家和企业已经开始了6G的研究和实验,但由于6G技术涉及到许多新的技术和概念,如超高频率、新型天线、新型材料等,需要全球产业界的共同努力来推进6G技术的发展。因此目前整个行业仍处于探索和试验阶段,距离实现大规模商业化还有相当长的路程。
不过,业界对于6G的发展概念和推进路径越来越清晰。据国际电信联盟估计,6G的商用化可能要等到2030年左右。国泰君安近期研报就表示,从5G标准演进和商用时间节点来推测,预计6G将在2026年左右开始标准化,并在2030年前后商用。
然而6G也正面临着一些挑战,其中最先面临的就是技术问题。如6Ghz频率已属较高频段,穿墙能力较弱,预计室外宏站上部署的6Ghz基站很难在室内使用,也不宜用来作为室分系统的频率(穿墙能力弱)。
其次是环保问题。由于6G的频段更高,蜂窝更密,能耗也将比5G更大,减碳将是6G研究的难点。在现有网络建构下,6G需要在大容量和减碳之间找到平衡点,多维度推动降能耗,打造绿色低碳的6G网络,为此需要各个领域人士协力提供解决方案。
此外,安全问题上6G预计将更加依赖于AI和大数据,可能会伴随着严重的数据安全和隐私问题。因为到2030年可能还有量子技术发展,而量子计算可能就把现有安全算法全部破解,所以接下来6G发展要支撑住这些技术带来的影响。
总的来说,6G技术的发展还需要时间和努力,但随着技术的不断进步和标准的逐渐明确,相信6G将成为未来移动通信领域的重要发展方向之一。
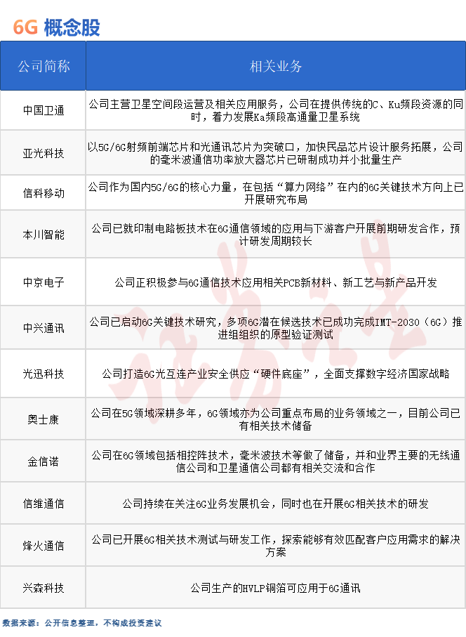
哪些股有望受益?
A股上市公司也开始积极进行前期布局。目前在6G技术领域抢先布局的上市公司,主要包括电信运营商、设备制造商和芯片制造商等。
在基础设施方面,建设和升级网络基础设施是6G实施的重要环节。三维通信、中国电信等部分上市公司重点突破新的通信塔、数据中心、光纤网络、卫星通信相关技术,面向未来6G的空天地海一体化泛在接入。
在设备和芯片方面,随着6G的推进,新的设备和芯片的需求将持续增加,部分国内制造商已经抢先布局,如源杰科技正在布局高速率激光器芯片。
在AI及算力方面,通过无线传输与AI深度学习结合,是6G技术发展的未来趋势,算力增长受益标的则包括产业链上游的底层基础设施、IT及网络设备相关上市公司。

东方证券在近期研报表示,6GHz中频段的全新划分有望拉动移动通信产业投资,关注设备商中兴通讯、烽火通讯、紫光股份;运营商中国移动、中国电信、中国联通;工业互联网厂商宝信软件、东土科技、三旺通信;天馈厂商通宇通讯。