11月5日,中国足协官方宣布,经过公开选聘,邵佳一出任中国国家男子足球队新任主教练。

据北京青年报报道,有关邵佳一出任国足新帅的批复是在5日当天才传到中国足协的,随后足协予以官宣。

邵佳一。
事实上,自从9月5日中国足协发布国足新帅选聘公告后,报名人数(含经纪人推荐的人选)超过60人,其中绝大多数为外籍教练,半数来自西班牙。约有10名教练获得了选聘专家组的面试资格,其中就包括3名中方教练——邵佳一(青岛西海岸)、李霄鹏(青岛海牛)和李国旭(大连英博)。邵佳一作为主要候选人之一,与个别外籍教练一同获得了中国足协的推荐。

李霄鹏。
据北青报记者了解,在选聘过程中,一位曾经执教过多家德甲俱乐部的德国教练与前波兰队主教练普罗别日都给选帅专家组留下了不错的印象,但从执教履历、战绩、沟通能力、合作待遇条件等诸多因素来说,并没有任何一名外教候选人能够获得专家组全票通过。在这种情况下,“本土教练不妨一用”的思路在选帅专家组内部产生。
邵佳一率领的西海岸队虽然在本赛季大部分时间位列积分榜中游,但能够带领这支中超二年级球队连续两个赛季保级,且打出了相当数量令人赏心悦目的比赛,他在执教方面展现出的潜力引起了足协及有关方面的关注,获得信任也是顺理成章。
另据足球报报道,邵佳一或将携外籍助理教练上任。邵佳一现年45岁,前中国国脚,曾担任过国足助教,并执教过U19国足以及U20国足。他从2024年7月起担任青岛西海岸的主教练,2024赛季他带队获得中超第十名,本赛季中超29轮战罢,青岛西海岸排在联赛第九。

邵佳一。
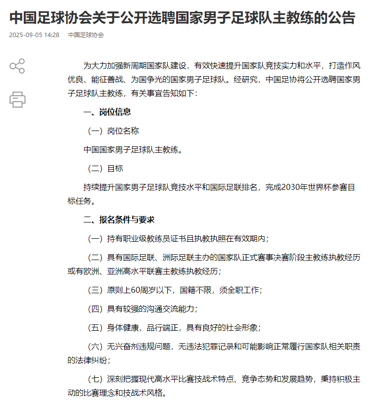
2025年9月5日,中国足协在发布公开选聘国家男子足球队主教练的公告中提到,选帅目标是“持续提升国家男子足球队竞技水平和国际足联排名,完成2030年世界杯参赛目标任务”。

此前接受东方体育日报专访时,邵佳一表示,对于每一个中国的职业教练来说,国家队主教练都毋庸置疑是最高梦想。
来源:九派新闻综合北京青年报、足球报、中国足协官网