上海警方通报“女球迷疯狂尖叫被抬出场”
创始人
2025-10-01 23:41:51
0

2025年10月1日16时许,谢某某(女,46岁)酒后在旗忠网球中心观赛期间持续大声喧哗,严重扰乱赛场秩序,导致比赛一度暂停。现场民警在反复劝阻无效后,依法将其带离现场。目前,警方对谢某某依法予以行政处罚。

警方提醒:大型赛事活动期间,请广大观众自觉遵守公共秩序,文明观赛。对于扰乱赛场秩序、影响赛事正常进行的违法行为,公安机关将依法严肃处理。

早前报道:上海网球大师赛女球迷疯狂尖叫被抬出场,目击者:她还亮证挑衅安保人员,比赛多次被打断

极目新闻(2025年10月1日)

10月1日,ATP1000上海网球大师赛赛场上,一名女球迷因多次尖叫干扰比赛,被安保人员抬出场。

女球迷在看台上扭动

多名网友拍下的视频显示,这名身着背心的女球迷在看台上多次发出尖叫声,并且对着几米之外的安保人员做着挑衅动作。后来,多名安保人员上前将其控制,她仍在尖叫挣扎,最终被抬出了看台。

女球迷挑衅安保

10月1日晚,一名当天目睹了此事的网友告诉极目新闻记者,这一幕发生在1日下午意大利球员贝雷蒂尼对法国球员马纳里诺的比赛中。这名女球迷多次发出满场都能听到的尖叫声,还不停地站起来在座位上以各种姿态扭动,坐在她附近的安保人员示意她安静时,她没有理会,反而掏出一个证件,起身对着安保人员挥舞比画。比赛也受到影响反复中断,裁判多次示意这名女球迷保持安静,但她没有改观。

安保队员和女球迷交涉

上述网友说,后来安保人员走到女球迷面前制止她的行为,她带着的一个小男孩也在劝阻她,但她的态度依然嚣张,反而发出更大声音的尖叫。许多观众也在喊她“Get out(滚出去)”,最终,几名安保人员强行将她抬出了看台,她带来的小男孩也一并被抱离。此时,看台上传来了观众的鼓掌声,比赛得以正常继续。

女球迷被抬出场

1日晚,极目新闻记者联系上海网球大师赛运营公司,电话未能接通。

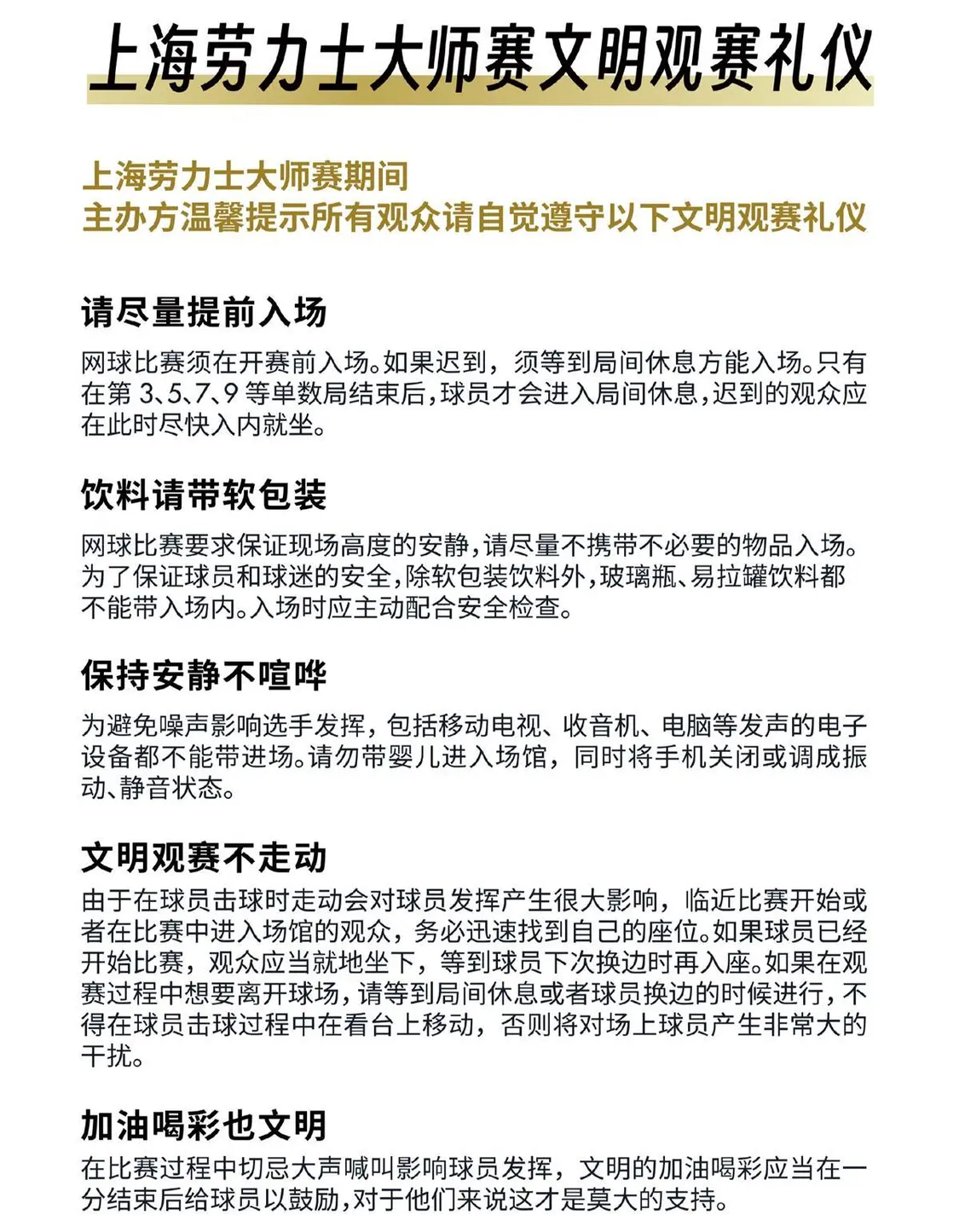
记者注意到,9月24日,“上海劳力士大师赛”官微曾发布观赛礼仪,其中明文强调保持安静不喧哗、文明观赛不走动、加油喝彩也文明。“在比赛过程中切忌大声喊叫影响球员发挥。文明的加油喝彩应当在一分结束后给球员以鼓励,对于他们来说这才是莫大的支持。”

相关内容

热门资讯

原创 鸿... 华为鸿蒙用户的增长速度越来越快,此前我预测10月初鸿蒙用户将突破2000万,没想到被打脸了。9月29...
伊朗谴责七国集团涉伊核问题声明... 当地时间10月2日,伊朗外交部发言人巴加埃谴责七国集团(G7)就伊朗核问题发表的声明,称其“虚伪并歪...
原创 库... 战争从来不是棋盘上的游戏,它是血与火的试炼场。今天,当我们聚焦乌克兰东部战线,库皮扬斯克的硝烟正书写...
中印直航将于10月底前恢复 根据印度驻华大使馆最新消息,中印直航将于2025年10月底前恢复,具体实施以两国指定航空公司的商业决...
原创 人... 试想下,逛完菜市场顺道去趟菌棚,回来洗个澡,突然发现胳膊上冒出来一朵小香菇?听着吓人不?网上有人问种...
女子酒后扰乱赛场秩序被处罚,网... 10月1日,ATP1000上海网球大师赛赛场上,一名女球迷酒后在观赛期间持续大声喧哗严重扰乱赛场秩序...
美国打算终止修建污水处理厂的协... 【文/观察者网 陈思佳】东帝汶一直面临基础设施落后的困境,污水未经处理直接排放,造成严重的污染问题。...
原创 洪... 台湾政坛近日再起波澜,国民党内部暗流涌动的权力博弈成为舆论焦点。其中,洪秀柱在关键投票中将选票投给郝...
美媒:如何应对战机“侵犯领空”... 【环球网报道 记者 李飒】据美国福克斯新闻网10月1日报道,在爱沙尼亚上个月抗议所谓俄罗斯战机“侵犯...
X 光照过的大黄鱼能吃吗?我们... 本文仅在今日头条发布,谢绝转载。 西贝的冷冻大黄鱼引起了不小的讨论。不是因为口味,而是因为它用了一...